学院简介
现任领导
行政管理
党群组织
历任领导
先贤名师
联系我们
古代汉语研究所
现代汉语研究所
理论语言学研究所
应用语言学研究所
文艺学研究所
比较文学与世界文学研究所
中国古代文学研究所
中国现当代文学研究所
古典文献研究所
中文创意写作研究所
民间文学研究所
语文教育研究所
离退休老师
科研动态
科研机构
本科生教学
研究生教学
留学生教学
继续教育
通知公告
新闻动态
国内交流
国际交流
党建活动
制度建设
党务公开
机构组织
工会活动
学院刊物
校友风采
常见下载
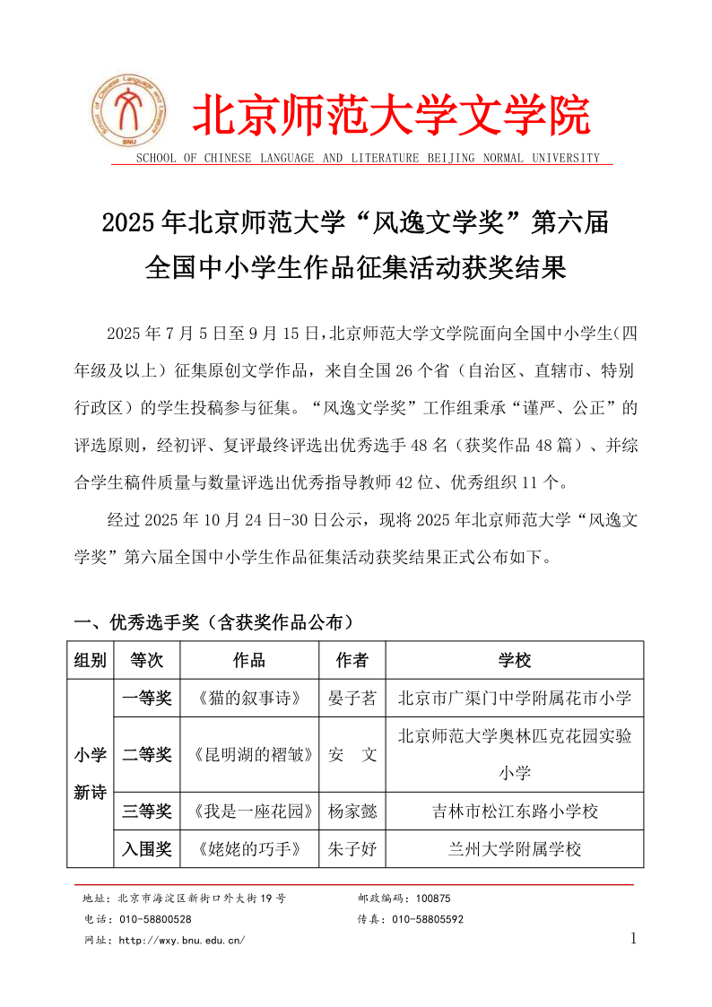
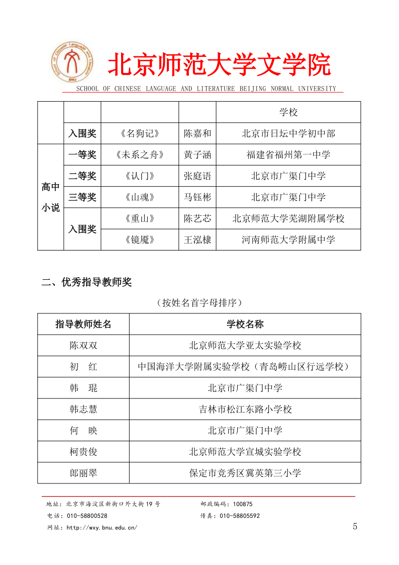
发布日期:2025-11-03 点击数: